LM317是常用的一款線性穩壓電源,本文介紹其基本電路和電阻選擇表格。
電阻選擇表格


圖1:LM317電阻表格
LM317的電壓計算
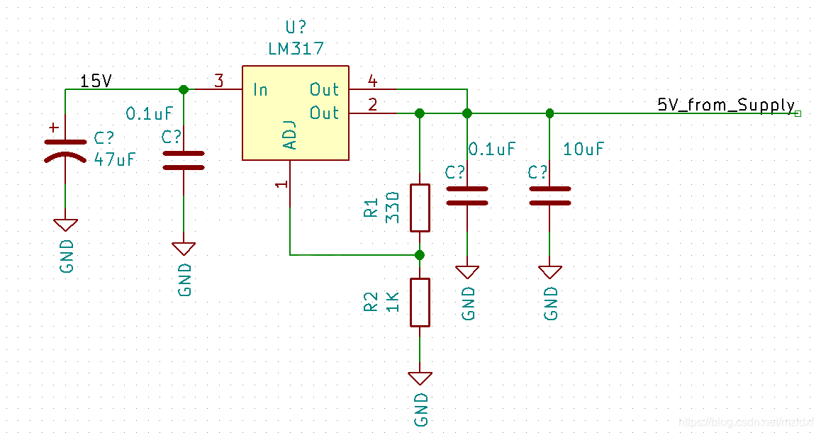
圖2展示了LM317的電路圖:


圖2:LM317電路圖
配置電阻R1和R2就可以得到不同的輸出電壓,公式如下:
V o u t = 1.25 × ( 1 + R 2 / R 1 ) Vout =1.25\times (1+R2/R1)Vout=1.25×(1+R2/R1) [1]
按照圖2中電阻數值可計算出Vout=5.04V。由于電阻數值常用的是E24系列,所以本文圖1給出了電阻選擇表,找到需要配置的電壓,由此可以獲得電阻數值。
烜芯微專業制造二極管,三極管,MOS管,橋堆等20年,工廠直銷省20%,上萬家電路電器生產企業選用,專業的工程師幫您穩定好每一批產品,如果您有遇到什么需要幫助解決的,可以點擊右邊的工程師,或者點擊銷售經理給您精準的報價以及產品介紹
烜芯微專業制造二極管,三極管,MOS管,橋堆等20年,工廠直銷省20%,上萬家電路電器生產企業選用,專業的工程師幫您穩定好每一批產品,如果您有遇到什么需要幫助解決的,可以點擊右邊的工程師,或者點擊銷售經理給您精準的報價以及產品介紹

