眾所周知,小功率線性穩壓電源是電子系統測試中廣泛應用的電子設備,但目前小功率電源多為固定電壓輸出或電壓可調,卻無直觀數字顯示,操作使用不便。因此針對電源電壓的連續可調與數字顯示功能的需求,本文設計了一種基于LM317的可調數顯小功率穩壓電源,完成了穩壓電源的設計和調試,實現1.25~15V的輸出電壓連續可調,輸出電流達到1.25A,電壓調整精度達到0.25級,具有輸出精度高,易于調整和顯示直觀等特點。
1.引言
小輸出功率直流電源是使用、檢測和檢修電子產品必需的電子設備,確保在負荷轉變或電力網起伏時為大功率電器提供平穩的工作電壓輸出和充足的負荷電流量驅動器能力。目前常見的小功率穩壓電源一般為固定電壓輸出或雖電壓可調但沒有直觀的數字顯示,給使用者帶來不便。因此采用低成本穩壓芯片及數顯模塊設計和制作小型化輸出可調且具備數顯功能的小功率直流穩壓電源,對電子系統調試及實驗室測試具有普遍的應用意義和使用價值。
小功率線性直流穩壓電源包括變壓、整流、濾波、穩壓等單元,設計中為提高輸出電流往往采用擴流電路。目前直流穩壓電源設計制作技術已較為成熟,電源設計主要考慮小型化、高精度、可調整及數字顯示等實際應用需求。文獻[4]設計了一種以MSP430F413單片機為核心的智能化開關式直流穩壓電源,實現高分辨率了2~15V輸出電壓可調,輸出電流大于1A,用字段式LCD顯示輸出電壓和設定電壓值,電源效率達到88%以上。文獻[5]設計了以微控制器為核心的數字式可調直流電壓源,實現3~15V的電壓輸出,并且利用按鍵步進調節電壓。
文獻[6]設計了一種應用三端穩壓集成電路LM317的電路設計方法,利用LM317和電壓補償電路以及軟啟動電路較好地解決了輸出電壓從0V起調和輸出軟啟動的問題。
本文設計了一種基于LM317和ADC的輸出可調小功率直流穩壓電源,可實現1.25~15V的穩壓輸出及調整,最大輸出電流可達到1.25A,具備數字顯示功能,可直觀顯示電源實時輸出電壓參數;電源穩壓系數小于0.01,顯示精度達到0.25級標準。
2.可調數顯直流電源原理
小功率穩壓電源實現將220V交流電壓變為穩壓直流輸出,為負載提供穩定電壓與足夠的負載電流,且輸出電壓可連續調整,具有輸出電壓數字直觀顯示。該穩壓電源電路由電源變壓器、整流電路、濾波電路、LM317穩壓調整電路、ADC電壓檢測、顯示電路等模塊組成,其系統構成如圖1所示。

圖1 數字顯示可調穩壓電源原理框圖
直流穩壓電源各部分單元電路中,電源變壓器將輸入的220V,50Hz的交流電經電源隔離變壓器降壓為合適的交流電壓,多路電源輸出可考慮采用雙繞組過多繞組輸出變壓器,電源變壓器功率已直流電源設計輸出功率為參考。
整流電路采用橋式整流模塊過整流管構成全波整流電路,將變壓后交流電整流為含有脈動成分的直流電。濾波電路中采用倒LC濾波濾除脈動交流分量,消除紋波輸出平滑的直流電壓。
穩壓及調整電路采用三端集成穩壓芯片LM317進行濾波后的穩壓,當負載變化或電源電壓波動時能輸出穩定的直流電壓。并利用改變LM317的調整端的可變電阻來實現輸出電源電壓的調整,達到預定輸出的電源電壓。
直流電源輸出電壓檢測采用微控制器片內ADC進行輸出電壓的實時檢測,將輸出電源電壓轉換為數字量并由LCD顯示電路實時顯示。顯示電路采用字符型液晶模塊顯示,將ADC轉換的數字量經控制器處理后驅動液晶實現電源輸出電壓值的數字化顯示。
3.各單元電路設計及參數計算
3.1電源變壓器選取
直流電壓最大輸出要求15V,考慮到三端集成穩壓器工作大約有1~2V電壓降,所以電容濾波后電壓Uc約為17V,則變壓器二次副邊輸出級電壓有效值U2=Uc/1.2=17V/1.2=14.2V,因為是小功率電源,選用15V/20W小型電源變壓器。
3.2整流濾波電路
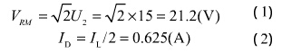
整流橋的選取主要依據兩個參數,整流二極管的耐壓VRM和通過整流二極管電流的平均值ID。

選用IN4007整流二極管構成全橋整流電路,其正向平均電流1A及耐壓值1000V參數滿足整流要求、濾波電容經驗值為470~1000μF,為抑制紋波選用標稱值1000μF耐壓25V的電解電容。
3.3輸出可調穩壓電路
本設計采用LM317可調試集成三端穩壓器作為穩壓芯片并實現輸出電壓的調整功能,LM317具有輸出電壓連續可調,調節范圍較寬的特點,其線性調整率以及負載調整率和其他穩壓器相比具有明顯的優勢。LM317內部有過流保護電路、安全區保護電路等,輸出電壓為1.25~37V,負載電流可達1.5A。采用LM317輸出電壓調整方便,只需要兩個外接電阻便可以設置輸出電壓。為了改善瞬態響應,可以在輸出并接電容。LM317電路典型參數如下:輸出電流為1.5A、0.01%的線性調整率、0.1%的負載調整率、紋波抑制比為80dB,具有過流保護、過熱保護、輸出短路保護、調整管安全區保護等功能。
基于LM317的輸出可調穩壓電路設計如圖2所示。

圖2 LM317調壓電路
電路中R1、Rp是決定輸出電壓的關鍵元件,由二者的比例關系和內部基準電壓共同決定電源電壓輸出,如式(3)所示。R1和Rp的取值從兩方面考慮:從式(3)輸出電壓計算公式看,Rp/R1比例關系決定輸出,因此Rp采用可變電阻以便于調節;從輸出最小電流考慮,LM317正常工作時最小工作電流一般為1.5mA,空載時R1是最小電流泄放的唯一通路。如果R1值選取過大,將使空載和有載時輸出電壓有較大差別,這是不允許的。從上述兩方面考慮,R1及Rp計算如下:

取U0=15V,得Rp/R1=11,又要求R1電流達到1.5mA才可以正常工作,求得R1應小于830Ω的阻值限制范圍,故取R1=120Ω,則相應的Rp阻值應為11×0.12kΩ=1.32kΩ,可保證電源輸出達到15V,Rp留余地采用標稱值2.2kΩ電位器,以便于調節輸出電壓。
D1、D2是保護LM317的二極管,當輸入端不慎短路時D1導通,C4經D1放電,輸出端短路時,D2導通,C2經D2放電,保護LM317不被燒毀。D1、D2都選用1N4001。
C1、C3可以起到濾除高次諧波目的、C4用于改善負載的瞬態響應。C1、C3取0.1μF,C4取470μF。
3.4ADC電壓檢測和顯示電路
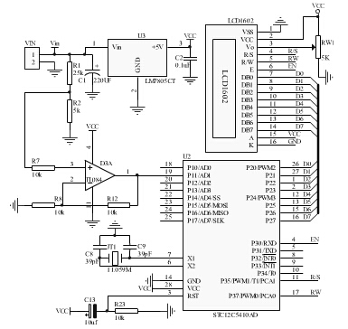
電源電壓檢測采用低成本STC微控制器STC12C5410AD,利用其片內10bit ADC完成電壓檢測A/D轉換,并由該STC微控制器直接控制字符型液晶顯示模塊LCD1602顯示電源輸出電壓,電壓檢測及顯示電路如圖3所示。該方案可靈活擴展數顯電源的監測功能,加上電流檢測電路后還直接監測輸出電流數值。
輸出電壓檢測電路核心芯片STC12C5410AD微控制器內部集中8路10bit的ADC,可檢測多路直流電壓,C8、C9、JT1構成晶振電路,C13與R13構成上電復位電路,與STC12C5410AD共同構成單片機最小系統。考慮到LM317輸出的可調整性,因此該最小系統供電單獨采用7805構成的輔助電源供電,同時也為液晶模塊提供5V的供電電壓。
電壓檢測電路的待測電壓來自LM317電路輸出的電源電壓VIN,其電壓范圍為1.25~15V,具體電壓值由Rp電位器調整確定。電源電壓VIN經衰減及放大調理后電路后送入STC12C5410AD的ADC引腳P1.1/AD1??紤]到待測電源電壓最大為15V,已超過單片機ADC的測試范圍(0~5V),故VIN首先經分壓電阻R1和R2進行1/6分壓,再接入TL084構成的同相比例放大器中進行2倍放大調理,保證在電源輸出最大為15V時,送入單片機ADC通道P1.1的電壓不超過5V。待測電源電壓VIN與單片機AD1口輸入電壓VAD1之間滿足線性關系。

顯示單元采用LCD1602字符液晶模塊,由單片機控制其實現電源電壓的數字顯示。液晶使能端EN、讀寫控制R/W和數據/地址控制端R/S,分別由單片機的P3.0、P3.7和P3.5控制,發送給LCD的8位顯示數據D0~D7及指令地址碼由P2口控制,液晶對比度通過可調電位器輸出的電壓Vo來進行調整。檢測電源輸出電壓的數字量由單片機轉換成實際電壓值的ASCII碼送LCD顯示,對應關系如式(5)所示。


圖3 電壓檢測及顯示電路
4.電源調試及測試
4.1電源調試問題
LM317輸出1.25~15V電路調試較為簡單,該電源裝置電路板采用雙面印制板PCB設計,裝配焊接電源變壓器、整流濾波電路、LM317調壓電路及電壓檢測微控制器和LCD模塊等元器件即可,可調數顯穩壓電源如圖4所示。由于LM317的電壓輸出范圍是1.25~37V,電壓計算公式中Iadj很小(50μA)可以忽略不計,電位器的阻值選2.2kΩ可以滿足輸出電壓1.25~15V的調節范圍??紤]到調整的方便性,可采用WXD3-13-2W多圈繞線電位器作為精密調整旋鈕。為改善輸出電壓的ADC檢測精度,可在檢測程序中加入參數檢測修正系數,通過實測修正的方式進一步提高檢測精度。
調試中在電源輸出低電壓大電流情況下會由于LM317電路承載的壓差及電流很大,因而會產生較大的功耗,故電源中LM317芯片應選用TO-220封裝且加裝小型散熱片起到散熱保護作用。

圖4 可調數顯穩壓電源
LM317可調三端穩壓器,最小輸出電壓在1.25V,若要求穩壓電源從0V起調,則穩壓電路需加入一個負電壓偏置,電源輸入就需要正、負與地三個輸入端,電路相對復雜,一般穩壓電源要求較少要求從0V起調,所以本電源直接從1.25V起調。
4.2測試及分析
直流穩壓針對電源輸出電壓及輸出電流特性進行測試,選取典型負載RL=100Ω和RL=10Ω,調整電源輸出并測試輸出電壓及負載電流,測試結果如表1所示。在兩種典型負載條件下,電源指示輸出電壓相對誤差可優于0.254%,準確度基本達到0.25級。電源帶載特性較好,輸出電壓并未隨負載電流加大而產生較大波動。

在輸出電壓為額定值15V下的負載特性如表2所示。在電源輕載輸出且電壓達到額定值15V條件下,逐步加大負載電流,測試電源帶載特性即電源輸出電壓的變化特性,結果表明,當負載電流由0.1A變化到1.2A過程中,15V定壓輸出的電壓波動僅為0.12V,電源具有較好的帶載能力。

結束語
本文設計了一種基于LM317的具有數字顯示和輸出可調功能的小功率直流穩壓電源。該電源基于低成本單片機STC12C5410AD進行電壓采樣檢測和驅動液晶顯示的方案,實現了對電源電壓的實時檢測與輸出顯示,測試結果表明,該電源實現了1.25~15V的連續可調輸出,具有工作穩定、輸出精度高、顯示直觀等特點,輸出檢測精度達到0.25級;以靈活的電壓檢測及LCD顯示方式實現了電源輸出的監視功能,能夠及時準確地反映電源輸出的工作狀態,本設計把穩壓電源可調性和數字顯示結合一體,為電子測試提供了便捷的電源解決方案。
電話:18923864027(同微信)
QQ:709211280
〈烜芯微/XXW〉專業制造二極管,三極管,MOS管,橋堆等,20年,工廠直銷省20%,上萬家電路電器生產企業選用,專業的工程師幫您穩定好每一批產品,如果您有遇到什么需要幫助解決的,可以直接聯系下方的聯系號碼或加QQ/微信,由我們的銷售經理給您精準的報價以及產品介紹

