固態(tài)繼電器電路
可以通過增加一控制I/O,控制開通。并且能在主動關斷時,防止倒灌。

固態(tài)繼電器電路(防倒灌
如上這個電路,這個電路廣泛使用在 電源管理、充電控制上。
這個電路好就好在它是個雙向開關,而且可完全控制開通/關斷,完全可以替代機械繼電器來做固態(tài)繼電器(前提是輸入的信號電壓不能太低,起碼超出PMOS的G極導通電壓范圍)。
下面來分析原理:
CONTROL電平為高,電路開通,雙向導通:
如CONTROL電平為高,則Q4 NMOS開通,Q2、Q3的G極電位均被拉低到0V。
Q2的體二極管率先導通,Q2的S極電平為VCC-0.7V,因為G極電平為0,所以滿足開通條件,Q2完全導通。
而Q3此時的S極與Q2的S極相連,電位相同,均為VCC。并且G極電平為0,也滿足開通條件,Q3也完全導通。之后VCC向負載正常供電。
反過來,如果VCC=0,而負載是電壓源,也同樣導通,只不換成了Q3的體二極管先導通,然后再輪到Q2。
CONTROL電平為低,電路完全關斷:
CONTROL電平為低,Q2、Q3都會被關斷,并且R2持續(xù)上拉,保持Vgs=0,兩個PMOS全部處于完全關斷狀態(tài)。
并且因為Q2、Q3的體二極管是反向串聯的,所以無論從左還是從右側,流經DS的電流只有反向漏電流,幾乎是沒有的。
類似的開關電路
上面的開關電路固然非常好,但需要的元件數量的比較多,并且需要串聯兩個PMOS,會對負載效率和成本造成一定的影響。
如果只由一側向另一側供電,不考慮也不存在電流倒灌的情景。(實際中大多是是這種情景)來設計一個高側開關的話,可以是下面這種樣式:

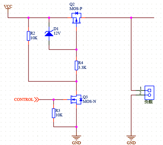
上圖能控制開通/關斷,但不能防止電流倒灌。(體二極管會導通)
〈烜芯微/XXW〉專業(yè)制造二極管,三極管,MOS管,橋堆等,20年,工廠直銷省20%,上萬家電路電器生產企業(yè)選用,專業(yè)的工程師幫您穩(wěn)定好每一批產品,如果您有遇到什么需要幫助解決的,可以直接聯系下方的聯系號碼或加QQ/微信,由我們的銷售經理給您精準的報價以及產品介紹
聯系號碼:18923864027(同微信)
QQ:709211280

