電路中常用的三極管應用--電流鏡。 和電流鏡像有關的電路。
三極管基極電流Ib和集電極電流Ic,滿足以下關系:


β是三極管的放大系數,這個系數會隨著溫度的變化而變化,進而Ic的電流也會隨著變化。所以說你想直接用三極管作為電流源可能有點不現實。那么就有了今天的電流鏡電路:


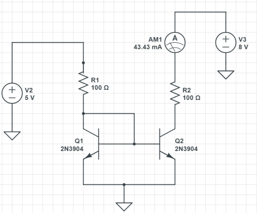
兩個NPN三極管Q1 和 Q2 基極連接在一起。共射極接地。


其中IR=Ic1+IB。 由于三極管Q1和Q2的BE都是對地,所以他們的電壓相等,又加上Q1和Q2是完全相同的兩個三極管,他們的參數也完全相同。


則有IB=Ib1+Ib2. 且Ib1=Ib2. 這里就用到了三極管放大倍數的特性,或者說三極管的集電極電流Ic是由Ib來控制的。


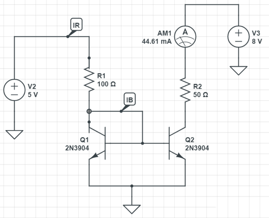
那么到這里呢,非常的明顯,Ib1和Ib2相等,三極管完全相同,則Ic1=Ic2. 到這還不算完,最關鍵的是他們的電流。 假設β等于100. 那么IR=Ic1+Ib1, Ic1=100*Ib1. 也就是說 IR=101*Ib1. 可以給一個粗略的結論:IR基本上約等于Ic1至此,電流鏡電路的原理基本到此結束,可以說控制電阻R1的阻值,就可以控制流過R2的電流。來證明一下。 現在根據電流表AM1的讀數,電流為43.43mA,我們改變右側電阻R2到50歐姆。


看到流過電流表示數是44.61mA,還是非常接近更改之前的讀數??偨Y
模擬電路中,用于實現恒流源或恒壓源。例如,在電路中需要一個穩定的恒定電流或電壓時,可以使用電流鏡電路來實現。
在數字電路中,用于實現 CMOS 邏輯門和靜態隨機存儲器(SRAM)。電流鏡電路用于提供穩定的電流,從而確保 CMOS 邏輯門和 SRAM 的正確性和穩定性。
作為比較器的基本部件。在比較器中,電流鏡電路可以將兩個電流進行比較,從而實現電壓比較。
用于測量電流。在一些實驗室中,需要測量電路中的電流。使用電流鏡電路,可以將電流轉換為電壓,然后通過測量電壓來確定電流的大小。
總之,三極管電流鏡電路廣泛應用于各種電路中,特別是需要精確電流控制的電路。
〈烜芯微/XXW〉專業制造二極管,三極管,MOS管,橋堆等,20年,工廠直銷省20%,上萬家電路電器生產企業選用,專業的工程師幫您穩定好每一批產品,如果您有遇到什么需要幫助解決的,可以直接聯系下方的聯系號碼或加QQ/微信,由我們的銷售經理給您精準的報價以及產品介紹
聯系號碼:18923864027(同微信)
QQ:709211280

