組成與功能
RC 振蕩電路主要由電阻(R)和電容(C)構成選頻網絡,并與放大器、正反饋網絡等協同工作,形成完整的振蕩系統。電阻在電路中發揮限流、分壓等作用,確保電流在安全范圍內流動,并為不同部分提供合適的電壓。電容則負責儲存電荷,在電路中形成電場,與電阻共同構建選頻網絡。放大器為電路提供足夠的增益,使微弱的振蕩信號得以放大。正反饋網絡將部分放大后的信號返回輸入端,形成正反饋機制,從而維持持續的振蕩。
工作原理
RC 振蕩電路基于電容器充放電過程中產生的電壓周期性變化原理。當電容器充電或放電時,其兩端電壓呈現周期性波動,這種變化的電壓成為電信號產生的源頭。通過調節電阻和電容的參數,可以精確控制振蕩電路的頻率,滿足不同應用場景的需求。
在 RC 振蕩電路中,電阻和電容對電流均存在阻礙作用,其總阻抗由電阻值和容抗共同決定,并隨信號頻率的變化而變化。當輸入信號頻率與電路的轉折頻率相匹配時,電路發生共振,輸出穩定的振蕩信號。這種基于電阻和電容特性的振蕩機制,使得 RC 振蕩電路在低頻應用中表現出色。
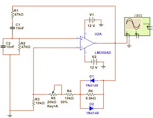
正弦波振蕩電路特性
RC 正弦波振蕩電路巧妙地結合了 RC 串并聯電路的特性,作為正反饋和選頻電路的核心。輸出電壓 Uo 經過分壓后形成反饋電壓 Uf,并作用于運算放大器的同相輸入端。這種反饋機制對于維持振蕩的穩定性和純度至關重要。


反饋系數 F 定義為 Uf 與 Uo 的比值。當電路滿足特定條件(R1=R2=R,C1=C2=C,且 R=Xc)時,輸入電壓 Ui 與輸出電壓 Uo 保持同相。此時,正弦波的頻率 f 由公式 f=1/(2πRC) 給出。在此條件下,反饋系數 F 為 1/3。放大器的電壓放大倍數 Au 則由 Uo 與 Ui 的比值決定,即 Au=Uo/Ui。其中,反饋電阻 Rf(通常包括 R5、R4 和 Rx,Rx 為 D1、R6、D2 的并聯電阻)對放大倍數起著關鍵作用。放大倍數 AF(即 Uo 與 Ui 的乘積與 Uf 與 Ui 之比相等)需要滿足 AF>1 的條件,才能確保電路正常啟動和持續振蕩。
應用場景
RC 振蕩電路憑借其簡潔性和可靠性,在眾多領域有著廣泛的應用。首先,它被廣泛用作信號發生器,能夠產生穩定的低頻正弦波信號,為其他電路提供必要的信號源。其輸出信號的頻率可以通過調整電阻和電容參數進行精確控制,滿足不同系統對信號頻率的要求。
其次,在頻率穩定器中,RC 振蕩電路通過精確調節電容器和電阻器的數值,實現對系統頻率的精準控制。這對于穩定電力系統中的電壓和頻率至關重要,確保了電力系統的可靠運行。
此外,RC 振蕩電路還可作為電壓控制器,通過在電容器充放電過程中調整電阻器的數值,控制電容器兩端的電壓。這種特性使得它能夠穩定和調節系統電壓,適用于各種需要精確電壓控制的場合。
在電子觸發系統中,RC 振蕩電路也發揮著重要作用。例如,在快速斷路器中,它用于電子觸發部分,通過電容器的充放電過程,實現對快速斷路器動作時間的精確控制。這種應用保障了電力系統在故障情況下的快速響應和保護。
〈烜芯微/XXW〉專業制造二極管,三極管,MOS管,橋堆等,20年,工廠直銷省20%,上萬家電路電器生產企業選用,專業的工程師幫您穩定好每一批產品,如果您有遇到什么需要幫助解決的,可以直接聯系下方的聯系號碼或加QQ/微信,由我們的銷售經理給您精準的報價以及產品介紹
聯系號碼:18923864027(同微信)
QQ:709211280

